相關附件:
一、支持港澳青年就業
(一)小微企業社保補貼
補貼對象:符合條件的小微企業。
補貼條件:
1.招用畢業2年內的港澳籍高校畢業生。
2.與其簽訂1年以上勞動合同并按規定繳納社會保險費。
補貼標準:單位為其實際繳納的基本養老保險費、基本醫療保險費、失業保險費、工傷保險費、生育保險費,最長不超過2年。
(二)靈活就業社保補貼
補貼對象:畢業2年內的港澳籍高校畢業生。
補貼條件:辦理靈活就業登記并以靈活就業身份參加社會保險。
補貼標準:(1)同時參加職工養老保險及參加基本醫療保險一檔和二檔的,社會保險補貼標準為273 元/人/月;(2)僅參加職工養老保險的,社會保險補貼標準為191元/人/月;(3)僅參加基本醫療保險一檔和二檔的,社會保險補貼標準為82 元/人/月。(4)除對距法定退休年齡不足5年的人員可延長至退休,其余人員最長不得超過3年。最長不超過3年。
(政策過期)(三)基層就業補貼
補貼對象:畢業2年內的港澳籍高校畢業生。
補貼條件:
1. 到中小微企業、個體工商戶、社會組織等就業,或到鄉鎮(街道)、村居社會管理和公共服務崗位就業。
2. 簽訂1年以上勞動合同或服務協議,并按規定繳納6個月以上社會保險費的。
補貼標準:一次性5000元。
(四)就業見習補貼
補貼對象:符合條件的用人單位.
補貼條件:
1. 組織畢業2年內港澳籍高校畢業生或16-24歲失業港澳青年參加就業見習。
2. 每月按不低于就業地最低工資80%的標準向其支付工作補貼。
補貼標準:每人每月不高于當地最低工資標準且不高于用人單位實際支付的工作補貼金額,最長不超過12個月。
(五)大灣區青年就業計劃生活補助
補貼對象:參與大灣區青年就業計劃人員。
補貼條件:按照香港特別行政區政府組織的“大灣區青年就業計劃”被安排在我市就業。
補貼標準:每人每月不超過1000元,補貼期限最長不超過18個月。
(六)職業技能提升補貼(人才補貼)
補貼對象:在大灣區就業創業的港澳青年。
補貼條件:參加職業技能培訓并取得相應證書(包括我省核發的國家職業資格證書、職業技能等級證書,國家授權的行業主管部門核發的國家職業資格證書、國家技能等級證書,以及我省核發的、納入補貼范圍的專項職業能力證書、培訓合格證書等)。
補貼標準:按我省現行培訓補貼政策執行。
(七)高層次人才安居租房補貼(人才補貼)
補貼對象:經認定為江門市高層次人才的港澳青年。
補貼條件:在開平市就業創業且本人及配偶、未成年子女在我市范圍內無持有任何房屋產權、未享受過政府購房優惠政策、未同時在開平市享受實物出租,且用人單位不提供住宿。
補貼標準:一級高層次人才6000元/月,享受期累計最長為3年;二級高層次人才4500元/月,享受期累計最長為3年;三級高層次人才3500元/月,享受期累計最長為3年。
(八)引進博士、出站博士后生活補貼(人才補貼)
補貼對象:到開平市企事業單位(不含參照公務員法管理事業單位)、民辦非企業單位全職工作的港澳博士博士后。
補貼條件:
1.承諾連續工作3年以上。
2.博士40歲及以下、出站博士后45歲及以下。
3.在開平市繳納社會保險費或個人所得稅(僅限境外人員,下同)。
補貼標準:博士20萬元/人、出站博士后30萬元/人;國(境)外引進的博士、出站博士后,在以上補貼基礎上再給予10萬元/人。
(九)引進博士、出站博士后購房補貼(人才補貼)
補貼對象:到開平市企事業單位(不含參照公務員法管理事業單位)、民辦非企業單位全職工作的港澳博士博士后。
補貼條件:
1.承諾連續工作3年以上。
2.博士40歲及以下、出站博士后45歲及以下。
3.在開平市繳納社會保險費或個人所得稅(僅限境外人員,下同)。
4.在開平市購房。
補貼標準:博士購房補貼10萬元/人;出站博士后購房補貼20萬元/人;從業內公認全球排名前300的高校引進國(境)外博士畢業生來開平市從事博士后工作,出站后留在我市工作的,購房補貼40萬元/人。
(十)粵港澳大灣區個人所得稅優惠政策財政補貼(人才補貼)
補貼對象:在江門市行政區域范圍內工作的港澳青年。
補貼條件:經認定為境外高端人才和緊缺人才。
補貼標準:對其在江門市繳納的個人所得稅已繳稅額超過其按應納稅所得額的15%計算的稅額部分,給予財政補貼。
二、支持港澳青年創業
(一)一次性創業資助
補貼對象:符合條件的港澳青年。
補貼條件:港澳青年創辦的初創企業(擔任法定代表人或經營者)登記注冊滿6個月、處于正常經營狀態,且該港澳青年符合以下情形之一的:
(1)屬于在校或畢業5年內的內地學校(普通高等學校、中等職業學校、技工院校)的港澳籍學生;
(2)屬于畢業5年內的國外或港澳臺高校的港澳籍學生;
(3)所創辦企業屬于驛道客棧、民宿、農家樂。
補貼標準:每人10000元。
(二)創業租金補貼
補貼對象:符合條件的港澳青年創業者
補貼條件:港澳青年創辦的初創企業(擔任法定代表人或經營者)處于正常經營狀態,租賃場地用于經營,且該港澳青年符合以下情形之一:
(1)屬于在校或畢業5年內的內地學校(普通高等學校、中等職業學校、技工院校)的港澳籍學生;
(2)屬于畢業5年內的國外或港澳臺高校的港澳籍學生;
(3)所創辦企業屬于驛道客棧、民宿、農家樂。
補貼標準:每年最高6000元,最長不超過3年:
(三)創業孵化補貼
補貼對象:符合條件的創業孵化基地運營主體或主辦單位。
補貼條件:縣級以上人力資源社會保障部門認定的創業孵化基地為港澳青年創業項目提供1年以上的創業孵化服務并孵化成功(入孵團隊于孵化期內在基地地址范圍內登記注冊,港澳青年為法定代表人或經營者)。
補貼標準:每戶每年3000元,最長不超過2年。
(四)留學歸國人員創新創業項目資金(人才補貼)
補貼對象:出國學習并取得國外學士以上學位,以及在國內取得本科以上學歷和學士以上學位或中級以上職稱后,到國外進修或作為訪問學者工作一年以上的留學歸國人員(含港、澳、臺人員)。
補貼條件:其創業創新項目參與江門市統一組織的評審并獲得有關名次。
補貼標準:20萬至50萬不等;特別優秀的項目可按照“一事一議”方式最高給予300萬元資助。
(五)創業擔保貸款
補貼對象:在大灣區內自主創業且自籌資金不足的港澳青年。
貸款額度:個人創業擔保貸款額度最高不超過50萬元;合伙經營或創辦企業的可按每人最高30萬元、貸款總額最高300萬元實行“捆綁性”貸款;小微企業貸款額度最高不超過500萬元。
申請說明:具體條件、程序等,按現行規定執行。
(六)培育優秀創業項目補貼
補貼對象:港澳創業團隊或企業。
補貼條件:在江門市人力資源和社會保障局牽頭舉辦的創業創新大賽有關單項賽中獲獎。
補貼標準:最高享30萬元補貼。
(七)自主創業5年內的港澳青年參加由江門市人力資源社會保障部門組織開展的初創企業經營者能力提升培訓班,可按每人最高15000元標準給予補助。具體條件、程序等按現行規定執行。
說明事項
1. 本手冊的就業創業補貼政策適用于在開平市就業創業的港澳青年。
2. 本手冊所稱港澳青年,是指45周歲(含)以下的港澳居民。
3. 本手冊所稱高校畢業生,是指普通高等學校畢業生。包括普通高等學校的全日制本專科畢業生,以及全日制和非全日制碩士、博士畢業生;技工院校高級工班、預備技師班和特殊教育院校職業教育類畢業生,獲得教育部留學服務中心學歷學位認證的國(境)外高校畢業生。
4. 本手冊所稱初創企業,是指在開平市登記注冊3年內的小微企業、個體工商戶、社會組織、律師事務所、會計師事務所和農民專業合作社等。
5. 為進一步精簡申請材料,人力資源社會保障部門通過“江門市就業實名制信息系統”對申請人的身份情況、用人單位登記注冊情況、企業類型、用工備案等信息進行核查。上述對應的申請材料不再需要提供。
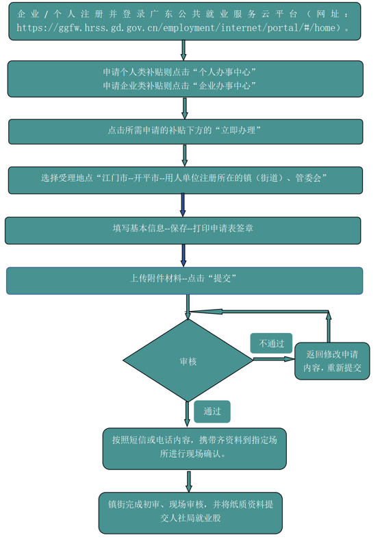
就業創業補貼申請流程如下:

技能人才補貼申請流程如下:

溫馨提示:企業登錄江門市人力資源和社會保障網上服務平臺,應先對目前在職員工進行用工備案,再申請相關補貼。

關注“五邑人社”微信公眾號
了解相關就業創業政策與人社動態
開平市就業服務熱線:0750-2213821
開平市就業創業政策咨詢電話:0750-2218950
開平市職業培訓服務熱線:0750-2216435
開平市職稱認定、人才待遇政策咨詢電話:0750-2290938